Wanneer wordt een exploitant/werkgever fabrikant?

Wanneer wordt een exploitant/werkgever fabrikant?

Volgens de Machinerichtlijn wordt degene die machines of machinedelen met een verschillende herkomst samenbouwt en deze in omloop brengt fabrikant van een machine.

De fabrikant kan ofwel de machinebouwer zelf ofwel de exploitant zijn.

Wanneer wordt een exploitant/werkgever fabrikant?

Een exploitant wordt fabrikant als hij een machine aanschaft en deze voor het eerst in de EU in omloop brengt.

Als een exploitant een nieuwe installatie uit verschillende machines samenstelt, zodat verschillende deelmachines een nieuwe machine vormen, wordt hij eveneens fabrikant. Hierbij gaat het om een zogenaamde “wezenlijke verandering“ die het uitvoeren van een volledige conformiteitsbeoordelingsprocedure noodzakelijk maakt.

 

Wettelijke basis voor de "wezenlijke verandering"

De in heel Europa geldende Machinerichtlijn is in Duitsland omgezet in de Machineverordening – 9e ProdSV / productveiligheidswet. Hier wordt het thema “Wezenlijke verandering van machines“ behandeld.

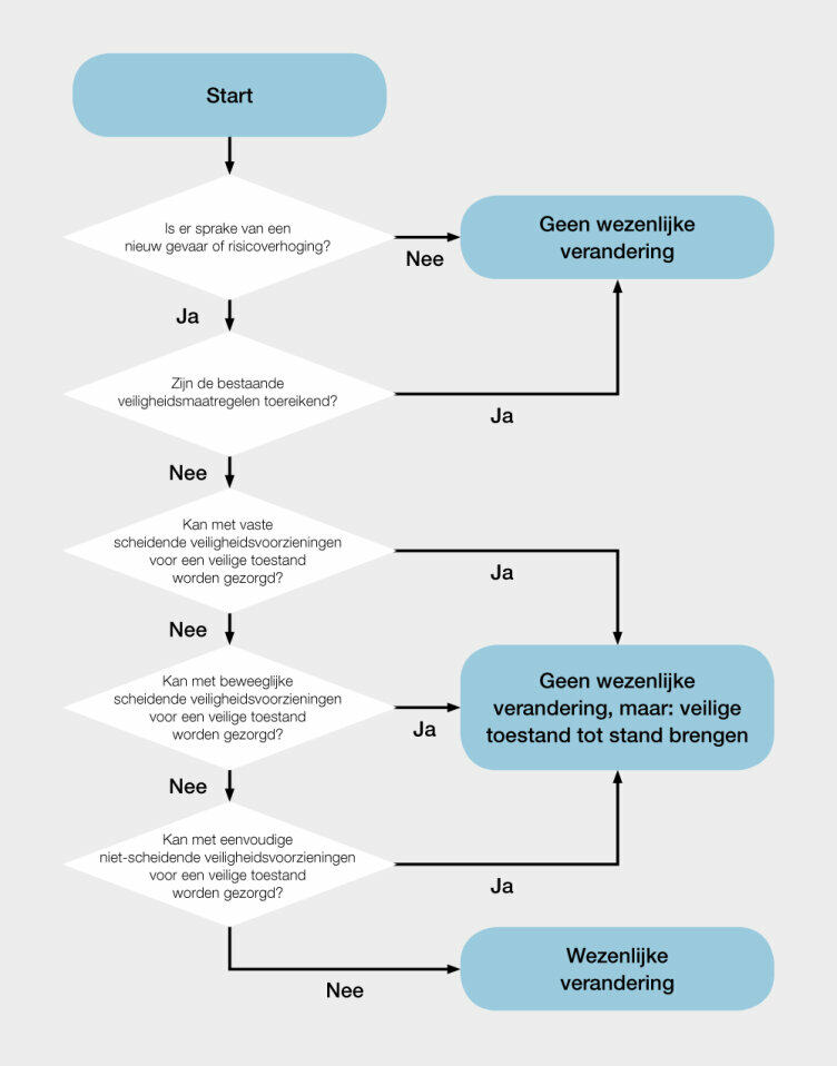
Op 9 april 2015 heeft het Duitse ministerie van Arbeid en Sociale Zaken een interpretatiedocument over dit thema gepubliceerd. De beslissing of de aanpassingen aan een machine volgens dit document een “wezenlijke verandering“ vormen, kan als volgt worden herleid.

Hoewel deze interpretatie in de productveiligheidswet expliciet voor Duitsland is gemaakt, zijn de eisen die daaruit ten aanzien van de “wezenlijke verandering van machines“ voortvloeien absoluut van toepassing voor andere Europese landen.

Besluitvormingsdiagram: Is er een significante wijziging?

Besluitvormingsdiagram: Is er een significante wijziging
Top
Hoofdkantoor

Pilz GmbH & Co. KG
Felix-Wankel-Straße 2
73760 Ostfildern

Telefoon: +49 711 3409-0
E-mail: info@pilz.de

Technische ondersteuning

Telefoon: +49 711 3409 444
E-mail: support@pilz.com

Amerika

  • Verenigde Staten (gratis telefoonnummer): +1 877-PILZUSA (745-9872)
  • Mexico: +52 55 5572 1300
  • Brazilië: + 55 11 4942-7032
  • Canada: +1 888-315-PILZ (315-7459)

Europa

  • Oostenrijk: +43 1 7986263-444
  • Turkije: +90 216 577 55 52
  • Rusland: +7 495 6654993
  • België: +32 9 321 75 70
  • Verenigd Koninkrijk: +44 1536 460866
  • Frankrijk (gratis telefoonnummer): +33 3 88104000
  • Finland: +358 10 3224030 / +45 74436332
  • Nederland: +31 347 320477
  • Italië: +39 0362 1826711
  • Ierland: +353 21 4804983
  • Portugal: +351 229 407 594
  • Denemarken: +45 74436332
  • Spanje: +34 938497433
  • Zwitserland: +41 62 889 79 32
  • Duitsland: +49 711 3409 444
  • Zweden: +46 300 13990 / +45 74436332

Azië en Oceanië

  • Thailand: +66 210 54613
  • Japan: +81 45 471 2281
  • Singapore: +65 6829 2920
  • Nieuw-Zeeland: +64 9 6345350
  • China: +86 400-088-3566
  • Australië (gratis telefoonnummer): +61 3 9560 0621 / 1300 723 334
  • Taiwan: +886 70 1015 0068 (當地網路電話)
  • Zuid-Korea: +82 31 778 3390
Was dit artikel nuttig?
Open het contactformulier
Telefoon:+49 711 3409 444
E-mail: support@pilz.com

Wat kunnen we voor u doen?


Het is mij bekend dat de verzamelde persoonsgegevens zonder mijn toestemming uitsluitend worden gebruikt voor het uitvoeren van het contract en het behandelen van mijn verzoeken. Meer informatie over de gegevensbescherming alsmede de contactgegevens van onze functionaris voor gegevensbescherming vindt u hier: Pilz gegevensbescherming
De toestemming kan te allen tijde worden ingetrokken (e-mail is voldoende).

* Verplicht veld